欢迎访问学校大全网--一站式择校服务平台
上海星河湾双语学校
400-9609-559

上海星河湾双语2026开放日时间及要求

作者:本站来源:国际学校大全网时间:2025-10-29 10:50:46

如果你正在为孩子寻找一所优质的上海国际双语学校,那么上海星河湾双语学校无疑是一个值得深入了解的选择。2026年春季开放日即将到来,学校为不同年级的学生安排了具体的参与时间,家长和学生可以提前规划好行程,积极参与了解学校。

2026年春季开放日安排如下:

G1/G2/G3/G4/G6/G7/G8:2025年11月30日

高中部:2025年11月23日

开放日当天,学生将参加英语、数学和面试三个评估环节,全面考察学术能力与综合素质。

一、学校概况

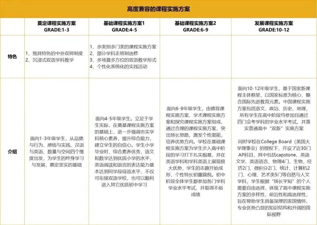
上海星河湾双语学校是一所涵盖小学、初中和高中阶段的十二年一贯制学校,采用AP课程体系,注重学术教育的同时,也鼓励学生的个性发展和潜能激发。学校致力于为学生提供一个多元化的学习环境,帮助他们在国际化的舞台上展现自我。

二、入学评估内容

1. 英语笔试

英语评估分为听力、阅读、写作、词汇与语法四个部分。

听力:采用类似托福讲座的形式,语速较快,且只播放一遍,对学生的听力理解能力有较高要求。

阅读:通常为2-3篇较长的英文文章,考察学生的阅读速度和理解深度。

写作:根据学生年级不同,写作任务从看图写话到议论文均有涉及,考查逻辑表达和语言组织能力。

词汇与语法:包括词性判断、同义词与反义词辨析、时态与从句等语法知识。

2. 数学笔试

数学部分以中文数学为主,英文数学为辅。

题目内容涵盖同年级大纲知识点,并可能涉及奥数水平的内容,对学生的基础运算能力和逻辑思维能力提出较高要求。

3. 面试

面试是评估学生综合能力的重要环节,主要考察学生的表达能力、应变能力以及对学校和课程体系的理解。

三、课程体系

上海星河湾双语学校采用美国大学理事会授权的AP课程体系,课程设置科学严谨,注重培养学生的批判性思维和自主学习能力。

小学阶段:注重基础学科的扎实掌握,同时通过丰富的课外活动激发学生兴趣。

初中阶段:逐步引入英语授课课程,提升学生的国际视野。

高中阶段:全面开展AP课程,为学生申请海外大学提供坚实基础。

四、招生信息

学校面向全国招生,开放日是了解学校、报名和评估的重要机会。家长可以通过开放日现场报名或线上预约的方式参与。

报名方式:建议提前预约,避免错过名额。

报名材料:通常包括学生基本信息、成绩单、推荐信等,具体以学校通知为准。

五、学费信息

学费标准:(具体以学校最新公布为准)

小学:5.5万元/学期

初中:6万元/学期

高中:7.5万元/学期

温馨提示:国际化学校,想了解更多学校信息,欢迎点击【预约看校】咨询!或电话咨询:400-9609-559

升学规划

免责声明: 1. 为方便家长更好的阅读和理解,该页面关于学校信息描述可能采用了学校视角,描述中涉及的“我”、“我们”、“我校”等第一人称指代学校本身。并不代表远播公司或其观点;2. 此网页内容目的在于提供信息参考,来源于网络公开内容,具体以学校官方发布为主;3. 若素材有侵权或其他问题,请联系我们:2787266480@qq.com。

--- 探校/咨询 ---

咨询热线:400-960-9559

为了更好地为您提供选校咨询、生涯规划、留学、背提、研学服务,我们将收集您的上述信息。若您同意且理解,上述信息将用于本公司为您进行后期回访,从而定制更为贴心的服务。此外,提醒您特别注意,本页面下的学校信息为公开渠道获取并在此展示,并不代表我们与此学校存在任何合作关系。关于您的个人信息处理规则详见《用户隐私政策》