400-9609-559作者:本站来源:国际学校大全网时间:2025-11-18 11:21:44
上海星河湾双语学校以其高强度的学术氛围在上海教育界广为人知,常被喻为“鸡血学校”。
近年来,凭借严格的管理模式和优质的升学成绩,星河湾每年都吸引了不少家庭报名。
值此26春招之际,打算报考星河湾的家庭可以看过来了,今天就随小编一起走进上海星河湾双语学校吧!
创办时间:2012年
招生阶段:小学、初中、高中
学校地址:上海市闵行区金都路2588号
高中课程:美高AP课程
学校概况
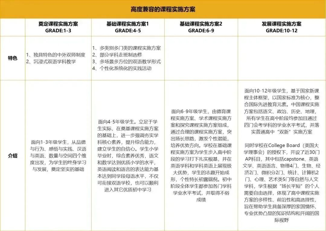
站在沪上AP校实力金字塔塔尖的上海星河湾双语学校成立于2012年,是一所专注于提供1-12年级高品质教育的民办双语学校,也是上海“21所国际课程试点学校之一”,分为小学部、初中部、高中部。
学校1-9年级教授国家义务制教育课程,在数学、科学、物理、化学、生物等学科实施双语教学,强调因材施教,提供多种类、多项目的选修课,充分发展学生的兴趣爱好和特长。
学校10-12年级以四门国家课程为核心,突出学生核心素养及学科核心素养的形成与发展,根据不同学生不同的发展需求,提供相应的AP科目,旨在从境界、修养、学力、潜能四个维度,发展学生个性,适应21世纪社会发展的要求。
学校拥有一支具备20多年国际教育管理及课程实施经验的团队,凭借高效的管理和优异的教学实绩,得到了社会各界以及国际知名大学的广泛认可。
课程体系
学校高中的发展课程实施方案面向10-12年级学生,基于国家新课程主体框架,以国家标准为核心,整合国际先进教育元素。中国课程包括语文、政治、历史、地理,所有学生在高中阶段均参加并通过四门会考学科的学业水平考试。
星校的高中阶段,学生的课程全面转向“美高+AP”模式,教材均采用美国主流高中的同款教材。
同时,星河湾学校还开设了超过30门AP课程供学生选择。学生可以根据自己升学的需求“扬长平短”进行选择和规划。

26春招安排
考试时间:2025年11月23日 周日
考试内容:英语、数学、面试
学费参考:
小学、初中:每学期60000元左右
高中:每学期75000元左右
住宿费:每年约10000元
注:以上费用仅供参考,具体费用以学校公布为准!
星河湾对外招生名额向来稀缺,今年更是仅举办一场说明会,竞争之激烈可见一斑。
以内部直升为主,高中直升比例80%以上,直升还需要达到托福100分的硬性指标,所以每年报考星河湾的竞争还是比较激烈的。
✓英语能力要求极高:
星河湾的入学考试对英语的要求要超过平均水平,试卷难度接近甚至达到托福的难度。阅读词汇量要求大,文章学术性强;写作要求逻辑严谨、用词准确;听力语速快、内容难。学校是“全英文浸润式”教学,英语不过关根本跟不上。
✓数学难度大、进度快:
数学考试不仅考察上海教材的内容,还会涉及奥数思维或部分全国教材的进度,题目灵活,强调逻辑思维和解决复杂问题的能力。进入学校后,数学教学进度也非常快。
✓严格的面试筛选:
面试不仅是考学生,也会面家长。学校会评估学生的综合素质、沟通能力、逻辑思维,同时也会考察家长的教育理念是否与学校高度契合。
✓独特的中美融合课程:
它不像纯A-Level或IB学校,其课程体系是自成一派的,融合了上海课程的优势和美式课程的精髓,本身学术挑战就非常大,这也自然拔高了它的入学门槛。
免责声明: 1. 为方便家长更好的阅读和理解,该页面关于学校信息描述可能采用了学校视角,描述中涉及的“我”、“我们”、“我校”等第一人称指代学校本身。并不代表远播公司或其观点;2. 此网页内容目的在于提供信息参考,来源于网络公开内容,具体以学校官方发布为主;3. 若素材有侵权或其他问题,请联系我们:2787266480@qq.com。