欢迎访问学校大全网--一站式择校服务平台
上海领科教育
400-9609-559

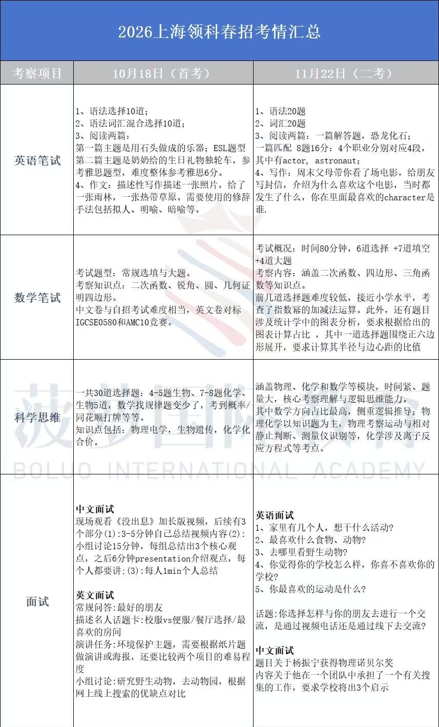
领科教育上海校区2025年招生信息

作者:本站来源:国际学校大全网时间:2024-09-06 10:38:39

领科教育上海校区创办于2005年,是上海乃至长三角区域最老牌的A-Level体系国际学校。领科的前身是上师大剑桥国际中心,2013年上师大和优联教育合作终止,2014年,领科教育上海校区获得独立办学资格。领科教育秉承“致力于培养具有科学精神、人文素养和强健体魄的人才”的教育理念使命,引进了世界三大主流国际课程:IB、A Level、AP。建设了英语、数学、物理、经济、生化、人文、体育及计算机等七个学科组,开设了英语、数学、物理、化学、生物、经济、历史、地理、心理学、体育等26门课程。

成立时间:2005年

开设课程:A Level 、IGCSE、IBDP

收费标准:

IG:200,000元/学年(春季班第 一学期为100,000元)

Pre A/Pre IB:200,000元/学年

AS/IBDP:210000元/学年

住宿费:15,000元/学年

校服费:3,500元

生活包:980元

招生对象:8-11年级学生在读学生

秋季考试科目:英语、数学、科学(物理和化学)+中英文面试

春季考试科目:

国内课程在读学生:英语、数学(中文卷);

国际课程在读学生:英语、数学(英文卷)

温馨提示:国际化学校,想了解更多学校信息,欢迎点击【预约看校】咨询!或电话咨询:400-9609-559

升学规划

免责声明: 1. 为方便家长更好的阅读和理解,该页面关于学校信息描述可能采用了学校视角,描述中涉及的“我”、“我们”、“我校”等第一人称指代学校本身。并不代表远播公司或其观点;2. 此网页内容目的在于提供信息参考,来源于网络公开内容,具体以学校官方发布为主;3. 若素材有侵权或其他问题,请联系我们:2787266480@qq.com。

--- 探校/咨询 ---

咨询热线:400-960-9559

为了更好地为您提供选校咨询、生涯规划、留学、背提、研学服务,我们将收集您的上述信息。若您同意且理解,上述信息将用于本公司为您进行后期回访,从而定制更为贴心的服务。此外,提醒您特别注意,本页面下的学校信息为公开渠道获取并在此展示,并不代表我们与此学校存在任何合作关系。关于您的个人信息处理规则详见《用户隐私政策》